首页
关于翰成
服务内容
咨询产品
新闻中心
经典案例
服务方式
客户见证
线下培训课程
经典案例
CARES
经典案例
高薪技术
金融业
房地产
互联网
服务业
外贸行业
详细内容
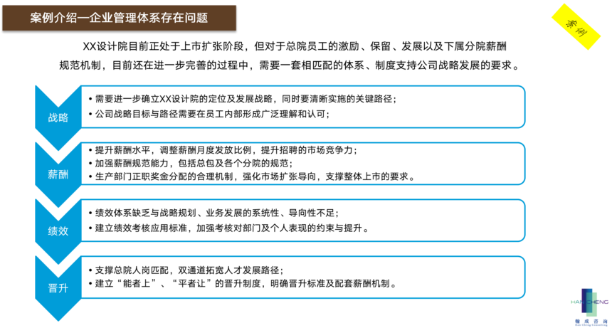
案例-深圳市XX设计院人力资源咨询案例
上一篇
案例-XXX保健品公司营销体系咨询
下一篇
案例-深圳市生活垃圾分类处理激励项目
产品创新设计
更多
公司简介
师资团队
联系我们
产品创新设计
更多
企业⽂化
薪酬管理系列
绩效管理系列
⾮⼈⼒资源的⼈⼒资源管理
流程管理系列
商业模式与战略系列
营销管理系列
销售训练系列
产品创新设计
更多
专业分享
公司新闻
⾏业资讯
产品创新设计
更多
项⽬制
顾问式
c-coe
关于翰成
翰成商学院
新闻中心
服务式
18824393143
扫一扫关注公众号
浏览手机站
技术支持:
麦秸映像
|
管理登录